近日,教育部联合国家卫生健康委等四部门印发《营养与健康学校建设指南》,对适应儿童青少年生长发育需要,推动学校营养与健康工作,规范学校营养与健康相关管理行为作出要求。

《指南》明确了适用范围,即适用于全日制普通中、小学校营养与健康学校的建设,普通高校、中等职业学校、幼儿园建设营养与健康学校可参照执行。
《指南》规定了主要建设内容。
一是健康教育。包括建立健全健康教育制度,拓展健康教育课程资源,明确健康教育课程课时安排,配备专(兼)职健康教育教师并定期接受相关培训,开展多种形式的主题健康教育活动等内容。
二是食品安全。主要包括学校食堂和校外供餐单位要建立健全食品安全管理制度,学校食堂要实施“明厨亮灶”和分餐制度,建立学校相关负责人陪餐制度和家长陪餐制度等内容。
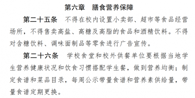
三是膳食营养保障。对学生餐的食物种类、烹调方法,专(兼)职营养指导人员的配备等方面作出要求。
四是营养健康状况监测。包括建立健全学生健康体检制度,建立学生健康档案,反馈体检结果,提出有针对性、有效的综合干预措施等内容。
五是突发公共卫生事件应急。主要包括建立突发公共卫生事件报告制度,制定学校突发公共卫生事件应急处置预案和规程,开展学校突发公共卫生事件应急处置、防控知识及技能宣传和培训等内容。
六是运动保障。对学生运动理念和方法、学校体育场地设施配备、体育课设置、体育教师健康教育培训和考核等作出规定。
七是卫生环境建设。包括校园环境卫生,符合用眼卫生要求的学习环境,向学生提供免费、充足、符合卫生标准的白开水或直饮水,配备洗手、消毒设施或用品,建设无烟校园等内容。
《指南》明确规定
中小学校内不得设置小卖部、超市
具体情况如下
▼

国家卫健委相关负责人表示,《指南》的制定是为了将促进营养与健康的理念融入公共政策制定实施的全过程,其目的和意义在于:
一、适应儿童青少年生长发育需要,关注生命全周期、健康全过程,从食品安全、合理膳食、科学运动、口腔健康、视力保护和心理健康等多个维度提出规范化要求,以全面促进学生健康;
二、推动学校营养与健康工作,以中小学校为突破口,通过建设和推广,营造校园健康氛围,引导师生不断增强营养与健康意识;
三是通过“营养与健康学校”这一窗口,搭建从学校到家庭再到社会的传递链,传播正确的健康知识和行为,加快全社会形成健康生活方式。
来源:人民日报
郑重声明:图文由自媒体作者发布,我们尊重原作版权,但因数量庞大无法逐一核实,图片与文字所有方如有疑问可与我们联系,核实后我们将予以删除。
热门阅读
最近发表
锦州商业周刊网,版权所有